工控课堂

 找回密码
 立即注册

QQ登录

只需一步,快速开始

扫一扫,访问微社区

工控课堂 首页 工控文库 电工电气 查看内容

电机驱动经典控制电路20个,超有代表性!

2019-3-6 19:44| 发布者: 198366809| 查看: 37| 评论: 7|原作者: 198366809

摘要: 通常在电力系统中,我们按照电气设备的作用将其分为一次设备与二次设备。一次设备是指直接用于输送、生产、分配电能的电气设备,比如包括了发电机、电力变压器、断路器、隔离开关、母线、电力电缆和输电线路等等,是 ...
通常在电力系统中,我们按照电气设备的作用将其分为一次设备与二次设备。一次设备是指直接用于输送、生产、分配电能的电气设备,比如包括了发电机、电力变压器、断路器、隔离开关、母线、电力电缆和输电线路等等,是构成电力系统的主体重要组成部分。
二次设备是用于对电力系统以及一次设备的工况进行检测、控制、测量、调节和保护的低压电气设备,比如也包括了测量仪表、一次设备的控制、运行情况监视信号及自动化监控系统、继电保护和安全自动装置、通信设备等等。
二次设备它们之间按照一定的功能要求链接在一起,所构成的电气回路我们将其统称为二次接线或者称为二次回路,它是确保电力系统安全生产、经济运行和可靠供电中不可缺少的重要组成部分。


以下图是常用的电气控制电路,分享给大家,收藏慢慢看

1.电动机直接启动控制电路图

2.电动机降压启动控制电路图

3.直流电动机控制电路图


4.电动机制动控制电路图

5.电动机顺序控制电路图

6.自动往返控制电路图

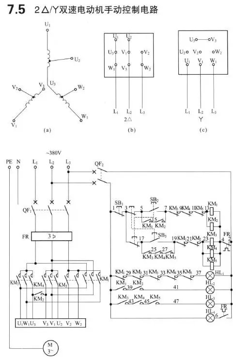
7.电动机速度控制电路图

8.延时头配合接触器控制电路图

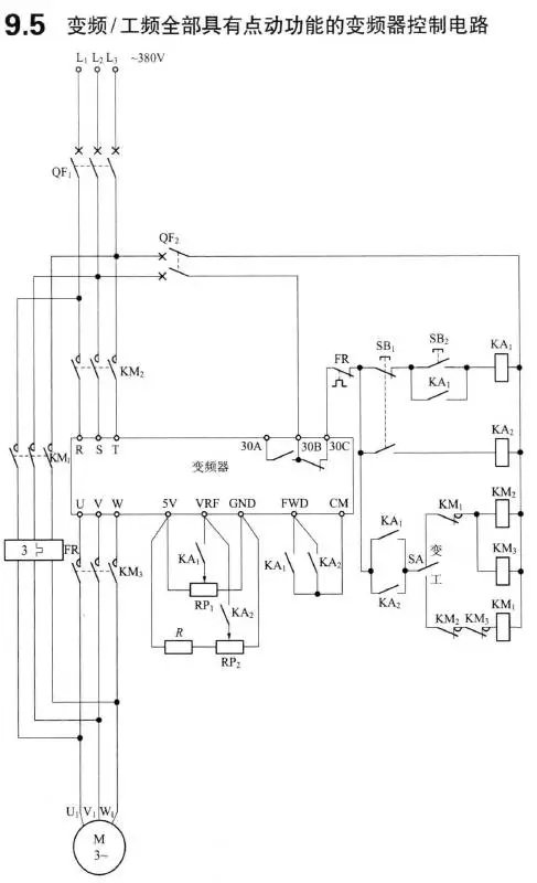
9.变频器和软启动控制电路图

10.供排水控制电路图

11.开机信号预警电路图

12.常用控制电路按钮接线图

13.重载设备启动控制电路图

14.温控仪控制电路图

15.移相电容器及其控制电路图

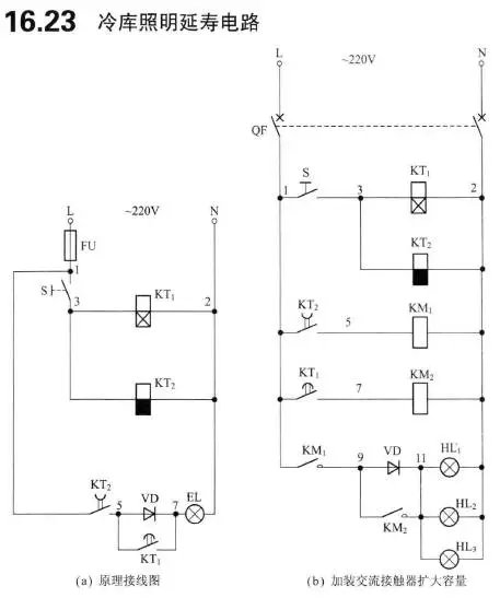
16.照明电路图

17.保护电路图

18.计量与仪表电路图

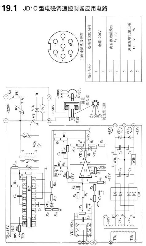
19.电磁调速控制器电路图

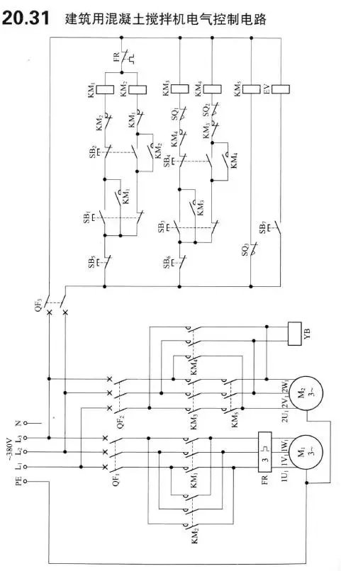
20.其它控制电路图


t01dde96bbce48eadd5.jpg

路过

雷人

握手

鲜花

鸡蛋

相关阅读

发表评论

最新评论

wyj851124 2019-3-6 19:43
我顶,我顶,我顶顶顶
mgyid 2019-3-6 19:49
无回帖,不论坛,这才是人道。
agsbxl 2019-3-6 19:52
感恩无私的分享与奉献
云淡风轻 2019-3-6 20:26
谢谢您的分享!
feng_canyue 2019-3-6 20:27
我顶,我顶,我顶顶顶
wangfang 2019-3-9 14:12
无回帖,不论坛,这才是人道。
喵喵分析 2019-3-16 05:23
感谢分享,佩服佩服!

查看全部评论(7)

QQ|免责声明|本站介绍|工控课堂 ( 沪ICP备14007696号-3 )|网站地图

GMT+8, 2019-3-21 23:25 , Processed in 0.032942 second(s), 30 queries .

Powered by Discuz! X3.4

© 2001-2017 Comsenz Inc.

返回顶部