找回密码
 立即注册

QQ登录

只需一步,快速开始

查看: 3334|回复: 7

变频器控制电路的维修

  [复制链接]
  • 打卡等级:即来则安
  • 打卡总天数:28
  • 打卡月天数:7
  • 打卡总奖励:7961
  • 最近打卡:2025-12-22 17:16:30

3317

主题

285

回帖

2万

积分

管理员

积分
24106
发表于 2021-1-30 20:50:39 | 显示全部楼层 |阅读模式
2.1 变频器的组成
变频器为了适应工程需要,要有一系列控制端子,要有操作面板,要能够进行程序的读出写入,变频器内部,为了进行工作时的保护,要设置相应的保护电路
•2.1.1 变频器结构框图
任何品牌的变频器,其内部功能框图是一样的,因为变频器要保证正常工作,必须要有相应的功能。
变频器主要包括:•主电路、电流保护电路、电压保护电路、驱动电路、稳压电源、控制端子、接口电路、操作面板、CPU等


2.2.2功能电路分析
•1.过压/欠压保护电路
1)电路功能 该电路检测的是直流母线电压。
启动时母线电压接近正常值,启动接触器闭合,短路限流电阻
②当电压达到了过压值,先开启制动电阻,如没有制动电阻,报警;电压再升高,跳闸。
③电压低于了设定值,报欠压,再低,跳闸。
只要和直流母线电压的变化相关的报警,就是该电路检测的结果。


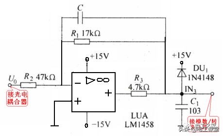
•2)取样电路 取样电路有两种形式:
①将直流母线515V通过分压•电阻,取出检测电压,由运算放大器
放大。
②在电源变压器上增加一个二次绕组,绕组的同名端和其他绕组相
反,取出和母线电压成比例的二次电压,作为取样信号。


•3)放大电路•在变频器中,模拟信号的放大都是采用的运算放大
器。运算放大器通过不同的连接,可组成放大器、比较器、积分
器、微分器等。


3)过压原因
① 制动电路损坏,制动电阻始终没有制动电流流过
a.开关管损坏开路 b.控制电路不发驱动信号
②减速时间过短,又未安装制动电路
③电源端输入了高电压
4)电路损坏误报
由保护电路故障所致,绝大多数情况是取样器件或取样电路变值或
损坏。
①取样电阻阻值发生变化,检测比例变化,误报;
②运算放大器及外围电路故障,保护功能消失。
5)故障判断
测量直流母线电压,如果母线电压不高,变频器坏。
































































工控课堂 www.gkket.com

0

主题

154

回帖

526

积分

中级会员

积分
526
发表于 2021-1-30 21:11:59 | 显示全部楼层
看完楼主的帖子,我的心情竟是久久不能平息,受教了
工控课堂 www.gkket.com

0

主题

73

回帖

254

积分

注册会员

积分
254
发表于 2021-1-31 01:32:26 | 显示全部楼层
这个类目最活跃了!赞一个!
工控课堂 www.gkket.com

0

主题

106

回帖

161

积分

新手上路

积分
161
发表于 2025-11-24 11:22:40 | 显示全部楼层
同款经历!简直是世另我
工控课堂 www.gkket.com

0

主题

483

回帖

2556

积分

高级会员

积分
2556
发表于 2025-11-24 12:32:29 | 显示全部楼层
楼主辛苦啦,期待下一篇分享!
工控课堂 www.gkket.com

0

主题

93

回帖

336

积分

注册会员

积分
336
发表于 2025-11-24 23:20:31 | 显示全部楼层
内容太顶了!疯狂点赞,已默默收藏~
工控课堂 www.gkket.com

0

主题

77

回帖

114

积分

新手上路

积分
114
发表于 2025-11-24 23:25:28 | 显示全部楼层
哈哈哈哈笑不活,楼主这脑洞绝了!
工控课堂 www.gkket.com

0

主题

80

回帖

113

积分

新手上路

积分
113
发表于 2025-11-24 23:30:34 | 显示全部楼层
来凑个热闹,为楼主增加点人气!
工控课堂 www.gkket.com
您需要登录后才可以回帖 登录 | 立即注册

本版积分规则

关闭

站长推荐上一条 /1 下一条

QQ|手机版|免责声明|本站介绍|工控课堂 ( 沪ICP备20008691号-1 )

GMT+8, 2025-12-22 21:32 , Processed in 0.136263 second(s), 26 queries .

Powered by Discuz! X3.5

© 2001-2025 Discuz! Team.

快速回复 返回顶部 返回列表