找回密码
 立即注册

QQ登录

只需一步,快速开始

查看: 3745|回复: 12

主动配电系统与被动配电系统的技术差异

 火.. [复制链接]
  • 打卡等级:即来则安
  • 打卡总天数:29
  • 打卡月天数:1
  • 打卡总奖励:7791
  • 最近打卡:2025-12-13 17:25:16

2540

主题

1355

回帖

2万

积分

管理员

积分
21304
发表于 2021-3-21 13:09:55 | 显示全部楼层 |阅读模式
本文在对比被动配电系统与主动配电系统的特征、构成、定义等基础上,通过对比分析不同系统下的能量流、信息流、业务流构成特点,详细分析被动配电系统与主动配电系统在规划、控制、管理、服务、响应、参与等个几个方面技术应用上的差异。
主动 / 被动配电系统
■ 被动配电系统(树上鸟教育电气设计
传统配电网可称之为被动配电网(Passive Distribution Network,PDN),其运行、控制和管理模式都是被动的。在被动配电系统中,电能由电网流向负荷,因此在线路选型、设备选型、继电保护、潮流控制、计量等方面考虑的也都是能量单方向流动的特点。负荷需求呈自然分布,不能自动调整,无法提前对异常运行状态与故障进行控制,难以全方位保证供电质量,整个配电系统无法实现最优经济运行。
目前电力用户的配电系统以传统配电系统和数字化配电系统为主。但两者在系统控制方面的思路仍是被动的。具体表现在以下几个方面:
a. 故障时,系统进行保护;无故障时,一般不会进行自动控制操作。
b. 配电系统的损耗、电压和可靠性等分析计算都是基于最大负荷条件或平均负荷条件。
c. 配电系统设计不考虑接入大量分布式电源
随着用户配电系统中大量分布式能源的接入,已经影响到配电系统的潮流分布和方向、短路电流大小和方向、设备容量和选型、无功功率和电压分布、功率因数和谐波、保护设置和配合、配电自动化设置和管理、故障清除过程和恢复等。因此,传统配电系统需要向主动配电系统过渡。
■ 主动配电系统
2008年国际大电网会议中配电与分布式发电专委会(C6)的C6. 11提出主动配电网(Active Distribution Network,ADN)概念。主动配电网(ADN)是指在灵活的网络结构下协调分布式发电、主动负荷和储能(Energy Storage System,ESS)三者的运行
图1给出了传统配电系统与主动配电系统在系统组成上的差别。


图2给出了传统配电系统与主动配电系统在负荷构成及技术实现上的差别。


主动配电系统的特征:(树上鸟教育电气设计)
a. 有可控的分布式资源;
b. 有较为完善的可观可控能力;
c. 有实现协调优化管理的控制中心;
d. 有可灵活调节的网络拓扑结构。
主动配电系统的可观性体现在主动配电系统控制中心可监测配电系统、用户侧的负荷和分布式电源的运行情况;可控性体现在对分布式电源、储能、负荷等的灵活有效控制;主动性体现在能预判可能出现的危险并制定应对策略。
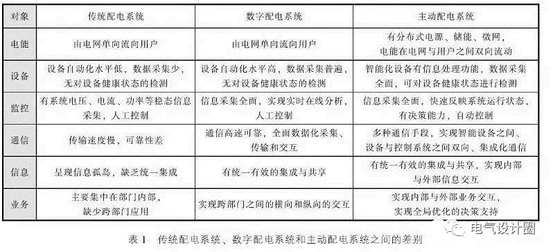
表1给出了主动配电系统与传统配电系统和数字配电系统之间的差别。


技术差异
■ 规划
传统配电网中分布式电源接入采取“即插即忘”模式,发电量作为负荷处理,属于系统正常扰动,对电网运行影响不大。当配电系统中分布式电源 > 10 %时,其间歇性、随机性会对系统带来功率双向流动、电压波动加大、电能质量等方面的影响,因此需要在规划设计阶段就对配电系统中的电源和负荷进行主动规划。
■ 控制
控制是指对用户侧内所有发电资源的有功功率和无功电压控制。在主动配电系统中由于分布式电源的大量接入,需要充分利用各种无功控制设备和分布式发电的无功控制能力,进行协调控制
常用控制方式有用户侧运行控制模式、电网 — 用户侧双侧协调运行控制模式、电网侧运行控制模式。
为了保持系统电力电量平衡,主动配电系统要求系统有保持瞬间电能平衡的控制能力。具体要求有:
a. 在合理用电范围内,考虑负荷分布特征、范围特征、电流特征等来进行负荷控制;
b. 依靠负荷控制以及能量储存设备相结合,分析分布式电源负荷的变化;
c. 可进一步考虑通过改善负荷的时间特性、频率特性和电压特性等来柔性控制负荷;
d. 利用可移动存储能力装置配合主动配电系统紧急调峰等方式,协助系统快速恢复频率稳定和电压稳定。(树上鸟教育电气设计)

工控课堂 www.gkket.com

0

主题

194

回帖

455

积分

注册会员

积分
455
发表于 2021-3-21 13:09:56 | 显示全部楼层
强烈支持楼主ing……
工控课堂 www.gkket.com

0

主题

107

回帖

458

积分

注册会员

积分
458
发表于 2021-3-21 13:52:31 | 显示全部楼层
感恩无私的分享与奉献
工控课堂 www.gkket.com

0

主题

96

回帖

142

积分

新手上路

积分
142
发表于 2025-11-15 14:27:00 | 显示全部楼层
笑不活了,评论区比正文还精彩!
工控课堂 www.gkket.com

0

主题

86

回帖

129

积分

新手上路

积分
129
发表于 2025-11-15 14:47:26 | 显示全部楼层
来凑个热闹,为楼主增加点人气!
工控课堂 www.gkket.com

0

主题

71

回帖

105

积分

新手上路

积分
105
发表于 2025-11-15 14:48:08 | 显示全部楼层
哈哈哈哈笑不活,楼主这脑洞绝了!
工控课堂 www.gkket.com
  • 打卡等级:即来则安
  • 打卡总天数:29
  • 打卡月天数:1
  • 打卡总奖励:7791
  • 最近打卡:2025-12-13 17:25:16

2540

主题

1355

回帖

2万

积分

管理员

积分
21304
 楼主| 发表于 2025-11-15 14:48:43 | 显示全部楼层
楼主太会说了,字字句句都在理~
工控课堂 www.gkket.com

0

主题

359

回帖

1359

积分

中级会员

积分
1359
发表于 2025-11-15 14:49:20 | 显示全部楼层
谁懂啊!真的被戳中笑点 / 泪点了
工控课堂 www.gkket.com

0

主题

107

回帖

396

积分

注册会员

积分
396
发表于 2025-11-15 14:50:32 | 显示全部楼层
这波分析到位,逻辑满分!
工控课堂 www.gkket.com

0

主题

59

回帖

89

积分

新手上路

积分
89
发表于 2025-11-15 14:53:13 | 显示全部楼层
水个经验,楼主加油,支持你~
工控课堂 www.gkket.com
您需要登录后才可以回帖 登录 | 立即注册

本版积分规则

关闭

站长推荐上一条 /1 下一条

QQ|手机版|免责声明|本站介绍|工控课堂 ( 沪ICP备20008691号-1 )

GMT+8, 2025-12-22 20:19 , Processed in 0.267001 second(s), 26 queries .

Powered by Discuz! X3.5

© 2001-2025 Discuz! Team.

快速回复 返回顶部 返回列表