常规或传统的星/角起运控制电路,往往由继电控制线路构成,一般采用时间继电器,及相关控制连线,配合主电路3只交流接触器的辅助触点,完成电动机绕组星接降压起动,和角接全压运行的切换控制过程。原配线的连接较为复杂,故障率较高,不便于检修。 星/角起动器问世后,其体积同于普通继电器,其造价与一只普通的时间继电器相差不多。有些产品采用继电器专用插座,安装与代换方便,并且外部配线简洁,用于安装电动机降压起动柜等电力控制设备时,可大大节约人工和配线材料,缩短安装工时,并且检修便捷,受到人们的欢迎。各家低压电器销售商,也纷纷生产该类产品,作为配电盘、柜的配套元件。
1.1 ST3PR型星/角起动控制器 ST3PR型星/角起动控制器的外形图,和电路原理图,如图1所示。 ST3PR型星/角起动控制器的工作原理: 1、可编程定时器CD4051BE的引脚功能及定时原理 CD4541BE是采用CMOS工艺制造的可编程定时集成电路.采用14脚双列直插式塑料封装形式,电源电压范围是3V~18V.典型值为10V。其内部电路主要由振荡器、可编程16级二分频器、自动和手动复位电路、计数器、输出状态的逻辑控制电路等部分构成。 芯片的各脚功能和信号用途:1脚接振荡电阻RTC,2脚接振荡电容CTC,3脚接保护电阻RS,共同构成振荡器外接阻容网络端.当1、2脚外接元件值确定之后,即决定了振荡器的振荡频率,振荡频率f=1/(2.3·RTC·CTC)。5脚(AR端)是自动复位端.该脚为低电平时.电路在通电时会自动复位.使计数器清零。6脚(MR端)是手动复位端.该脚为高电平时,电路复位。8脚(Q端)是输出端。9脚是输出选择端.用来选择Q端在电路初始状态是高电平还是低电平,当9脚接低电平时,8脚的初始状态是低电平。10脚(M端)是单定时/循环输出方式选择端.当M=0时是选择单定时输出方式.所谓单定时方式是指电路定时时间到后,输出端Q的电平跳变后始终保持不变。直到下一次复位信号的到来;当M=1时是选择循环输出方式.循环方式是指Q端电平将按设定的时间作周期性跳变;12、13脚(A、B端)是分频器编程输入端.当A=B=1,电路可获得最大的定时时间。 表1-1 A、B端的电平状态与分频系数的关系表 
本例电路,CD4051BE在电路中作为定时控制,因为无须太长的起动时间,故将A、B端(11、12脚)直接接地。调节电位器RP1,可将起动(星/角转换延时)时间整定在0~30秒以内。 
a)ST3PR型星/角起动控制器外形图 
b)ST3PR型星/角起动控制器电路原理图 图1-1 ST3PR型星/角起动控制器电路原理图 2、ST3PR型星/角起动控制器的工作过程 装置上电后,由220V/28V电源变压器二次侧输出的AC28V,经整流滤波获得DC36V的继电器工作电源,再由简单12V稳压电路,取得12V稳压供电,作为DC4541BE的工作电源。继电器KA1得电动作,主电路交流接触器KM1先行闭合(参见下图1-2主电路)。 由于可编程定时器芯片的9脚(Q输出选择端)接地,8脚(Q端)输出为低电平,晶体管Q1截止,Q2、Q3导通,继电器KA1的常闭点接通主电路KM2,主电路进入星接降压起动阶段;由RP1、C1定时元件决定的延时时间到后,CD4541BE的8脚变为高电平,晶体管Q1导通,Q2、Q3截止,继电器KA1动作,常闭接点断开,接触器KM2掉电释放。同时继电器KA3失电,其常闭接点接通主电路KM3的线圈供电回路,主电路进入角接全压运行阶段。 本装置电源的通、断与主电路控制回路的得电是同步进行的,控制线路的连接较为复杂;同时,星、角切换控制,采用继电器的常闭接点进行控制,器件故障时,存在上电时可能直接进入全压起动的缺点。
1.2 XJQ-2型星/角起动器 该装置属于“改良型”星/角起动控制器,具有常开接点控制输出、控制接线简单、控制便捷、故障闭锁和指示、工作过程指示等功能。控制接线图如图1-2所示,装置仅有5个接线端子(两个电源输入端子和三个控制输出端子),在KA2、KA3接点控制回路中,只需要串入KM2、KM3的互锁触点;系统的起动和停止,利用装置面板上所设的SB1、SB2按钮操作就可以了,进一步简化了控制配线;装置具有时间锁定电路,在一定程度上避免了上电时直接进入全压起动的可能。 
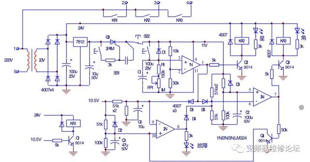
图1-2 XJQ-2型星/角起动器控制接线图 1、XJQ-2型星/角起动器电路原理简述 XJQ-2型星/角起动器的整机电路,如图1-3所示。整机电路由受控工作电源电路、星接延时电路、时间锁定电路、继电器驱动电路等几部分组成。 [受控工作电源——起、停控制电路]从电网经电源变压器降压引入的AC20V,整流滤波为24V非稳定直流电压,用于工作继电器KA1~KA3的线圈电源;DC24V经稳压集成电路处理为DC12V稳定电源后,进一步由起、停按键SB1、SB2、单向晶闸管等元件组成的起、停控制电路处理为11V受控电源,供1N~3N定时器、电压比较器控制电路。 装置的起、停控制,是利用对11V工作电源的通、断控制来进行的。按下SB1时,单向晶闸管Q0获得触发电流而导通,随后由后续控制电路产生的工作电流产生“自维持”导通,控制电路得到11V工作电源开始工作;按下SB2时,因Q0的流通电流为0而自行关断,控制电路失去11V工作电源停止工作。 
图1-3 XJQ-2型星/角起动器电路原理图 [星/角切换延时控制电路]起动按钮SB1有两组双联常开触点,其中一组用于C1的充电回路。按下起动按钮SB1时,C1被快速充电两端电位上升为11V,电压比较器的同相输入端3脚和输出端1脚同时变为高电平,晶体管Q2导通,继电器KA2得电,主电路中KM2动作,电动中进入星接降压起动阶段;松开SB1按钮后,C1所储存电荷经电阻R1、电位器RP1的串联回路进行泄放,因为放电的时间常数较大,调节RP1,可实现约10~60秒的延时时间整定。C1上电压由放电作用缓慢下降,至1N的2脚分压值以下时,1N输出端变为低电平,KA1继电器失电释放,星接起动过程结束;此时钳位二极管D6反偏截止,电压比较器3N的同相输入端电压高于反相输入端电压,晶体管Q3导通,继电器KA3动作,主电路接触器KM3闭合,进入角接全压运行阶段。 [时间锁定电路]异常情况发生时,如C1充电回路中的SB1常开触点接触不良,或1N比较器因故障原因造成上电后输出端为低电平时,有可能造成装置上电即发生角接全压起动动作,可能带来相关损失。2N、3N(定时电路/电压比较器)电路组成时间监控和锁定电路,尽可能避免该类故障的发生。控制机理如下: 电压比较器1N~3N的同相输入端均接有积分定时电路,其定时时间满足1N>2N>3N的要求,从而实现依据时间进行逻辑判断,故障时强制N3的输出端为低电平,使电路无法具备输出“角运行”信号的条件。若因SB1触点接角不良故障,造成电容C11无法形成充电回路时,此时1N的输出端变为低电平,隔离二极管D5、D6反偏截止,因C2充电作用,使3N的输出端7脚保持上电期间的低电平;由于电路设计使C3充电速度快于C2,当2N的10脚电压高于9脚电压值时,2N输出端8脚变为高电平,隔离二极管D4正偏导通,将3N的反相输入端6脚钳位为高电平,将3N输出端强制为低电平,此时虽然已然按下起动按钮SB1,11V可控电源已经形成,但因为2N的钳制作用,继电器KA2、KA3均无得电动作条件,同时“故障”指示灯点亮,提示操作人员控制器存在故障。 正常情况下,上电后,1N的输出端变为高电平,D5、D6正偏导通,在1N输出期间,2N、3N不具备输出高电平条件,直到1N输出低电平时,3N输出状态反转,晶体管Q4导通,将2N的同相输入端电压钳制为低电平,使其失去时间锁定作用,装置正常运行。二极管D1、D2、D3为放电二极管,当装置异常掉电,或停机信号产生后,为C1、C2、C3提供电荷的快速泄放通道,实现“清零”作用,使装置在短时间重新上电时,不影响电路的定时功能。 2、XJQ-2型星/角起动器的故障检修 一般来讲,该类星/角起动控制器,是做一个如同继电器一样的独立部件被应用的,检修是以代换为主。当出现控制失灵故障时,首先应排除外围5个端子的接线有无异常故障,再拆开装置外壳进行检修。控制器的供电电源电路、起、停按钮和工作继电器,相对于集成运算电路来说,故障率较高,也便于检测和判断。 继电器驱动电路,由晶体管Q1~Q3担任,其工作状态又同时取决于1N~3N电压比较器的输出端电平状态。电压比较器的输出是对两输入端电平高低的比较(逻辑判断)结果,当同相输入端电平高于反相输入端电平时,输出端为高电平,反之为低电平,检测结果与之相符,则说明运放电路是好的,否则即已坏掉,更换即能修复故障。另外,装置还具有“星”、“角”、“故障”等相关指示,可以结合其指示状态,配合检测电路各关键点电压值,得出准确和快速的故障判断。 来源:公众号“变频器维修论坛”
|