找回密码
 立即注册

QQ登录

只需一步,快速开始

查看: 3283|回复: 12

S7-1200高速计数器

 火.. [复制链接]
  • 打卡等级:常驻代表
  • 打卡总天数:34
  • 打卡月天数:6
  • 打卡总奖励:9027
  • 最近打卡:2025-12-17 23:15:51

2823

主题

541

回帖

2万

积分

管理员

积分
22569
发表于 2021-9-20 12:24:40 | 显示全部楼层 |阅读模式
如200SMART的高速计数、编码器基础、高速计数常见问题等;今天我们主要分享关于1200系列的高速计数内容。
一、 高速计数的最大频率
CPU 和 SB 输入通道可以支持过程信号中的最大脉冲速率




二、高速计数器的工作模式


单相:
单相计数指的是只有一路脉冲信号输入到PLC,计数器所记录脉冲数体现为加还是减,取决于方向信号,由方向信号的ON和OFF进行决定。方向信号可选择内部控制也可以选择外部输入


两相位:
双相计数具有两路脉冲信号,一路脉冲为增计数脉冲,一路在减计数脉冲,当增脉冲信号输入时,计数器当前值往上加;当减计数脉冲输入时,计数器的当前值往下减


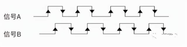
A/B计数器
A/B相计数,在计数时,两路脉冲同时输入到CPU中,当A相脉冲超前B相脉冲90°时,计数当前值往上加;当A相脉冲滞后B相脉冲90°时,计数当前值往下减



A/B计数器四倍频:
A/B计数器四倍频计数方式与A/B计数器计数方式一样,主要不同在于每个沿信号的产生时,计数的当前值均会发生变化


三、计数类型
1200系列PLC提供4种计数类型:计数、周期、频率、运动控制
计数:计算脉冲次数并根据方向控制的状态递增或递减计数值。外部 I/O可在指定事件上重置计数、取消计数、启动当前值捕获及产生单相。输出值为当前计 数值且该计数值在发生捕获事件时产生。当选择为计数类型时,需要设置计数器的工作模式和计数方向,以及初始化计数方向、初始值及参考值等
周期:会在指定的时间周期内计算输入脉冲的次数。返回脉冲的计数及持续时间(单 位为:纳秒)。会在频率测量周期指定的时间周期结束后,捕获并计算值。使用周期功能时,需要设置频率测量周期,频率周期可选择为1S/0.1S/0.001S
频率:测量输入脉冲和持续时间,然后计算出脉冲的频率。程序会返回一个有符号的 双精度整数的频率(单位为Hz)。如果计数方向向下,该值为负。会在频率测量周期指定的时间周期结束时,捕 获并计算值。

运动控制:用于运动控制计数对象,不适用于 HSC 指令。主要用于运动控制实现闭环控制时使用

四、高速计数的寻址
CPU 将每个高速计数器的测量值,存储在输入过程映像区内,数据类型为 32 位双整型有符号数,用户可以在设备组态中修改这些存储地址,在程序中可直接访问这些地址,但由于过程映像区受扫描周期影响,读取到的值并不是当前时刻的实际值,在一个扫描周期内,此数值不会发生变化,但计数器中的实际值有可能会在一个周期内变化,用户无法读到此变化。
我们可通过读取外设地址的方式,读取到当前时刻的实际值。以 ID1000 为例,其外设地址为 “ID1000:P”下表所示为高速计数器寻址列表。
高速计数器寻址


高速计数器号
数据类型
默认地址
HSC1
DINT
ID1000
HSC2
DINT
ID1004
HSC3
DINT
ID1008
HSC4
DINT
ID1012
HSC5
DINT
ID1016
HSC6
DINT
ID1020











五、高速计数指令说明
高速计数器控制指令CTRL_HSC


管脚说明:


STATUS 错误代码:


CTRL_HSC_EXT:高速计数器扩展指令
CTRL_HSC_EXT: 高速计数器扩展指令主要针对固件版本为V4.2以上的CPU使用,增加了门功能、同步功能、比较功能、捕捉功能等


管脚定义:


工控课堂 www.gkket.com

0

主题

439

回帖

2772

积分

高级会员

积分
2772
发表于 2021-9-20 13:02:36 | 显示全部楼层
激动人心,无法言表!
工控课堂 www.gkket.com

0

主题

105

回帖

371

积分

注册会员

积分
371
发表于 2021-9-20 13:02:36 | 显示全部楼层
感恩无私的分享与奉献
工控课堂 www.gkket.com

0

主题

197

回帖

757

积分

中级会员

积分
757
发表于 2025-11-16 19:44:11 | 显示全部楼层
理性围观,感觉大家说的都有道理~
工控课堂 www.gkket.com

0

主题

113

回帖

184

积分

新手上路

积分
184
发表于 2025-11-16 19:56:14 | 显示全部楼层
不请自来,就想夸一句:太顶了!
工控课堂 www.gkket.com

0

主题

89

回帖

139

积分

新手上路

积分
139
发表于 2025-11-17 00:33:17 | 显示全部楼层
赞同 + 10086,完全说出了我的想法!
工控课堂 www.gkket.com

0

主题

103

回帖

151

积分

新手上路

积分
151
发表于 2025-11-17 01:08:03 | 显示全部楼层
已转发给朋友,一起感受这份快乐~
工控课堂 www.gkket.com

0

主题

112

回帖

170

积分

新手上路

积分
170
发表于 2025-11-17 01:18:32 | 显示全部楼层
水个经验,楼主加油,支持你~
工控课堂 www.gkket.com

0

主题

65

回帖

84

积分

新手上路

积分
84
发表于 2025-11-17 01:18:47 | 显示全部楼层
学到干货了,感谢分享,已火速收藏
工控课堂 www.gkket.com

0

主题

77

回帖

112

积分

新手上路

积分
112
发表于 2025-11-17 01:20:02 | 显示全部楼层
原来还有这种操作,长见识了!
工控课堂 www.gkket.com
您需要登录后才可以回帖 登录 | 立即注册

本版积分规则

关闭

站长推荐上一条 /1 下一条

QQ|手机版|免责声明|本站介绍|工控课堂 ( 沪ICP备20008691号-1 )

GMT+8, 2025-12-22 14:10 , Processed in 0.160223 second(s), 25 queries .

Powered by Discuz! X3.5

© 2001-2025 Discuz! Team.

快速回复 返回顶部 返回列表