找回密码
 立即注册

QQ登录

只需一步,快速开始

查看: 832|回复: 10

变频器欠压与晃电的治理方法

  [复制链接]
  • 打卡等级:即来则安
  • 打卡总天数:27
  • 打卡月天数:6
  • 打卡总奖励:7736
  • 最近打卡:2025-12-20 00:35:11

3317

主题

285

回帖

2万

积分

管理员

积分
23881
发表于 2024-10-8 21:16:35 | 显示全部楼层 |阅读模式
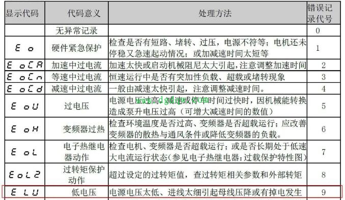
在工业配电系统中,[color=rgb(68, 68, 68) !important]变频器作为一种重要的控制设备,广泛应用于各种电机驱动场景。然而,变频器在使用过程中可能会遇到欠压和晃电问题,这些问题会对生产造成影响。本文将详细介绍变频器的欠压和晃电问题,并提出相应的治理方法。

   一、变频器的欠压
   变频器的欠压指的是变频器母线电压低于预置值。这通常是由于[color=rgb(68, 68, 68) !important]电源电压异常引起的,如电源缺相、电压波动等。当电源电压低于预置值时,变频器会封锁IGBT输出,启动欠压故障。

   欠压故障对生产的影响主要表现在以下几个方面:
   1.设备停机:变频器欠压故障会导致设备停机,影响生产线的正常运行。
   2.设备损坏:欠压故障可能导致设备内部[color=rgb(68, 68, 68) !important]元器件损坏,增加维修成本。
   3.生产效率下降:设备停机导致生产效率下降,影响企业效益。
   二、晃电及其治理
   晃电指的是电源电压瞬间跌落或中断的现象。晃电可能是由于外电网扰动、短路等原因引起的。晃电对变频器的影响与欠压类似,可能导致设备停机、元器件损坏等问题。

   为了应对晃电问题,可以采用以下方法:
   1.提升电源质量:加强电源线路的维护和检修,减少短路、断线等故障的发生。
   2.配置抗晃电模块:使用抗晃电模块可以实时监测电源电压,当发生晃电时,及时触发保护机制,避免设备停机。
   3.采用矢量控制功能:矢量控制功能可以使变频器在晃电时自动调整输出电压,保证电机正常运行。
   4.借能运行功能:对于一些重要的负载,可以利用变频器的借能运行功能,在电源电压短暂降低时维持母线电压稳定。
   5.二次起动功能:对于一些不能停机的设备,可以利用二次起动功能,在设备停机后自动重新启动。
   6.外围设备辅助:对于一些高转矩且不能停的设备,可以借助于外围设备来给[color=rgb(68, 68, 68) !important]电容冲压,以维持母线电压不掉。这类设备市面上也有不少可供选择。

   三、总结与建议
   变频器的欠压和晃电问题对生产的影响不容忽视。为了确保生产线的正常运行和企业的经济效益,我们需要采取有效的治理措施来应对这些问题。具体建议如下:
   1.加强电源线路的维护和检修,减少故障的发生。
   2.配置抗晃电模块和采用矢量控制功能,提高设备的抗晃电能力。
   3.对于重要的负载,可以利用借能运行功能和二次起动功能来确保设备的正常运行。
   4.对于高转矩且不能停的设备,可以借助于外围设备来辅助治理晃电问题。
   总之,变频器的欠压和晃电问题需要引起我们的高度重视。通过采取有效的治理措施,我们可以确保设备的正常运行和企业的经济效益不受影响。

工控课堂 www.gkket.com

0

主题

104

回帖

387

积分

注册会员

积分
387
发表于 2025-11-15 02:33:25 | 显示全部楼层
水个经验,支持楼主,加油呀
工控课堂 www.gkket.com

0

主题

104

回帖

159

积分

新手上路

积分
159
发表于 2025-11-15 02:55:00 | 显示全部楼层
这逻辑绝了,分析得太到位了吧
工控课堂 www.gkket.com

0

主题

74

回帖

115

积分

新手上路

积分
115
发表于 2025-11-15 03:04:12 | 显示全部楼层
这评论区卧虎藏龙,个个都是人才!
工控课堂 www.gkket.com

0

主题

127

回帖

194

积分

新手上路

积分
194
发表于 2025-11-15 03:05:20 | 显示全部楼层
谁懂啊!真的被戳中笑点 / 泪点了
工控课堂 www.gkket.com

0

主题

85

回帖

116

积分

新手上路

积分
116
发表于 2025-11-15 03:06:16 | 显示全部楼层
原来还有这种操作,长见识了!
工控课堂 www.gkket.com

0

主题

104

回帖

157

积分

新手上路

积分
157
发表于 2025-11-15 03:09:22 | 显示全部楼层
画面感太强了,仿佛身临其境!
工控课堂 www.gkket.com

0

主题

107

回帖

232

积分

注册会员

积分
232
发表于 2025-11-15 03:10:12 | 显示全部楼层
蹲一波同款,有没有姐妹 / 兄弟推荐?
工控课堂 www.gkket.com

0

主题

116

回帖

202

积分

注册会员

积分
202
发表于 2025-11-15 03:10:53 | 显示全部楼层
打卡路过,支持优质原创内容~
工控课堂 www.gkket.com

0

主题

99

回帖

142

积分

新手上路

积分
142
发表于 2025-11-15 03:14:54 | 显示全部楼层
我先占个楼,等下再慢慢看~
工控课堂 www.gkket.com
您需要登录后才可以回帖 登录 | 立即注册

本版积分规则

关闭

站长推荐上一条 /1 下一条

QQ|手机版|免责声明|本站介绍|工控课堂 ( 沪ICP备20008691号-1 )

GMT+8, 2025-12-22 13:50 , Processed in 0.081847 second(s), 26 queries .

Powered by Discuz! X3.5

© 2001-2025 Discuz! Team.

快速回复 返回顶部 返回列表