找回密码
 立即注册

QQ登录

只需一步,快速开始

查看: 9098|回复: 20

电工电气,经典!20张常用控制电路原理图

 火.. [复制链接]
  • 打卡等级:即来则安
  • 打卡总天数:29
  • 打卡月天数:1
  • 打卡总奖励:7791
  • 最近打卡:2025-12-13 17:25:16

2540

主题

1353

回帖

2万

积分

管理员

积分
21301
发表于 2019-4-1 20:26:46 | 显示全部楼层 |阅读模式
导读
通常在电力系统中,我们按照电气设备的作用将其分为一次设备与二次设备。一次设备是指直接用于输送、生产、分配电能的电气设备,比如包括了发电机、电力变压器断路器、隔离开关、母线、电力电缆和输电线路等等,是构成电力系统的主体重要组成部分。
二次设备是用于对电力系统以及一次设备的工况进行检测、控制、测量、调节和保护低压电气设备,比如也包括了测量仪表、一次设备的控制、运行情况监视信号及自动化监控系统、继电保护和安全自动装置、通信设备等等。
二次设备它们之间按照一定的功能要求链接在一起,所构成的电气回路我们将其统称为二次接线或者称为二次回路,它是确保电力系统安全生产、经济运行和可靠供电中不可缺少的重要组成部分。


以下图是常用的电气控制电路,分享给大家,收藏慢慢看

1.电动机直接启动控制电路图

2.电动机降压启动控制电路图

3.直流电动机控制电路图


4.电动机制动控制电路图

5.电动机顺序控制电路图

6.自动往返控制电路图

7.电动机速度控制电路图

8.延时头配合接触器控制电路图

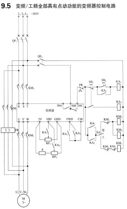
9.变频器和软启动控制电路图

10.供排水控制电路图

11.开机信号预警电路图

12.常用控制电路按钮接线图


13.重载设备启动控制电路图


14.温控仪控制电路图


15.移相电容器及其控制电路图

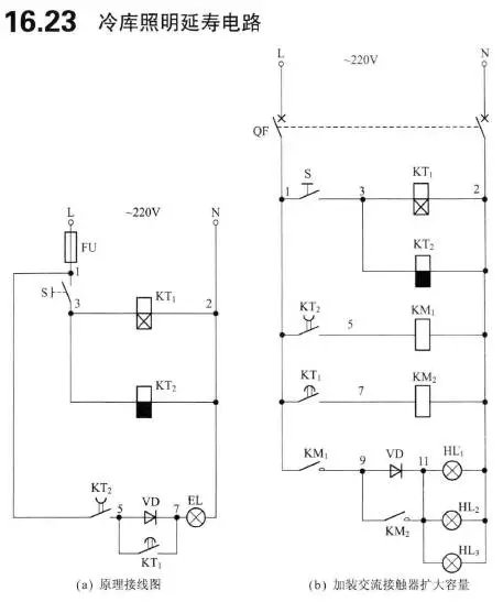
16.照明电路图

17.保护电路图

18.计量与仪表电路图


19.电磁调速控制器电路图

20.其它控制电路图

本帖子中包含更多资源

您需要 登录 才可以下载或查看,没有账号?立即注册

×
工控课堂 www.gkket.com

0

主题

157

回帖

390

积分

注册会员

积分
390
发表于 2019-4-1 20:31:08 | 显示全部楼层
好东西一定要看看!
工控课堂 www.gkket.com

0

主题

131

回帖

385

积分

注册会员

积分
385
发表于 2019-4-1 20:33:06 | 显示全部楼层
我顶,我顶,我顶顶顶
工控课堂 www.gkket.com

0

主题

116

回帖

367

积分

注册会员

积分
367
发表于 2019-4-1 20:34:38 | 显示全部楼层
绝对干货,楼主给力,支持了!!!
工控课堂 www.gkket.com

0

主题

169

回帖

376

积分

注册会员

积分
376
发表于 2019-4-1 20:41:11 | 显示全部楼层
真是难得给力的帖子啊。
工控课堂 www.gkket.com

0

主题

163

回帖

379

积分

注册会员

积分
379
发表于 2019-4-1 20:41:15 | 显示全部楼层
无回帖,不论坛,这才是人道。
工控课堂 www.gkket.com

0

主题

404

回帖

2721

积分

高级会员

积分
2721
发表于 2019-4-10 18:51:59 | 显示全部楼层
感恩无私的分享与奉献
工控课堂 www.gkket.com

0

主题

431

回帖

2467

积分

高级会员

积分
2467
发表于 2019-4-12 15:07:47 | 显示全部楼层
激动人心,无法言表!
工控课堂 www.gkket.com

0

主题

449

回帖

2685

积分

高级会员

积分
2685
发表于 2019-4-14 09:06:58 | 显示全部楼层
淡定,淡定,淡定……
工控课堂 www.gkket.com

0

主题

5

回帖

16

积分

新手上路

积分
16
发表于 2021-6-17 16:57:17 | 显示全部楼层
控制电路图
工控课堂 www.gkket.com
您需要登录后才可以回帖 登录 | 立即注册

本版积分规则

关闭

站长推荐上一条 /1 下一条

QQ|手机版|免责声明|本站介绍|工控课堂 ( 沪ICP备20008691号-1 )

GMT+8, 2025-12-22 16:18 , Processed in 0.164896 second(s), 27 queries .

Powered by Discuz! X3.5

© 2001-2025 Discuz! Team.

快速回复 返回顶部 返回列表