找回密码
 立即注册

QQ登录

只需一步,快速开始

工控课堂 首页 工控文库 上位机编程 查看内容

上位机编程系列开发语言C#,与PLC通信

2021-11-6 15:10| 发布者: gk-auto| 查看: 1573| 评论: 0

摘要: 什么是C#语言?C#是一种安全的、稳定的、简单的、优雅的,由C和C++衍生出来的面向对象的编程语言。它在继承C和C++强大功能的同时去掉了一些它们的复杂特性(例如没有宏以及不允许多重继承)。C#综合了VB简单的可视化 ...

什么是C#语言?

上位机编程系列开发语言C#,与PLC通信

C#是一种安全的、稳定的、简单的、优雅的,由C和C++衍生出来的面向对象的编程语言。它在继承C和C++强大功能的同时去掉了一些它们的复杂特性(例如没有宏以及不允许多重继承)。C#综合了VB简单的可视化操作和C++的高运行效率,以其强大的操作能力、优雅的语法风格、创新的语言特性和便捷的面向组件编程的支持成为.NET开发的首选语言。

上位机编程系列开发语言C#,与PLC通信

C#是面向对象的编程语言。它使得程序员可以快速地编写各种基于MICROSOFT .NET平台的应用程序,MICROSOFT .NET提供了一系列的工具和服务来最大程度地开发利用计算与通讯领域。
C#使得C++程序员可以高效的开发程序,且因可调用由 C/C++ 编写的本机原生函数,而绝不损失C/C++原有的强大的功能。因为这种继承关系,C#与C/C++具有极大的相似性,熟悉类似语言的开发者可以很快的转向C#。

上位机编程系列开发语言C#,与PLC通信

上位机编程系列开发语言C#,与PLC通信

C#旨在设计成为一种“简单、现代、通用”,以及面向对象的程序设计语言,此种语言的实现,应提供对于以下软件工程要素的支持:强类型检查、数组维度检查、未初始化的变量引用检测、自动垃圾收集(Garbage Collection,指一种自动内存释放技术)。软件必须做到强大、持久,并具有较强的编程生产力。此种语言为在分布式环境中的开发提供适用的组件开发应用。

上位机编程系列开发语言C#,与PLC通信

为使程序员容易迁移到这种语言,源代码的可移植性十分重要,尤其是对于那些已熟悉C和C++的程序员而言。对国际化的支持非常重要。C#适合为独立和嵌入式的系统编写程序,从使用复杂操作系统的大型系统到特定应用的小型系统均适用。

上位机编程系列开发语言C#,与PLC通信

上位机编程系列开发语言C#,与PLC通信

随着科技的发展,工业控制也朝着个性化、智能化、数据化的方向发展,上位机的地位也越来越重要,而如何快速进行数据的采集、存储、利用尤其重要。


C#是工业控制中常用的上位机开发语言,具有开发速度快,运行速度快,扩展库丰富,开发门槛低,使用范围广的特点。


下面我们就来了解一下C#开发软件的安装配置,如何快速读写数据、解析数据、结合Sqlite存储数据以及导入导出Excel表格!

上位机编程系列开发语言C#,与PLC通信

C#编程与PLC通信


示例图

上位机编程系列开发语言C#,与PLC通信

所需基础


1.自动化/IT相关专业师生

2.电气工程师

3.系统集成及应用工程师

4.有意向学习上位机开发的爱好者


学习,必须学会的几个知识点:


1.C语言基础

2.了解西门子PLC


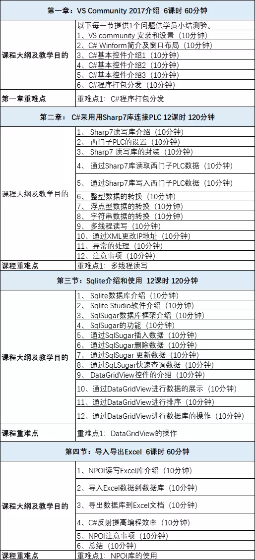
课程大纲

上位机编程系列开发语言C#,与PLC通信

讲师简介

李福来

李福来老师长期从事电气自动化及其上位机开发工作,有着长年的产品知识的积累、掌握丰富的现场应用案例,以及多种复杂疑难案例的处理经验。


对PLC与上位机的结合有着独到的见解和丰富的经验,开发过多款上位机软件,精通Sqlite、Sqlserver等工控常用数据库。

关注公众号,加入500人微信群,下载100G免费资料!
发表评论

最新评论

热门文章
关闭

站长推荐上一条 /1 下一条

QQ|手机版|免责声明|本站介绍|工控课堂 ( 沪ICP备20008691号-1 )

GMT+8, 2025-12-22 21:02 , Processed in 0.088082 second(s), 23 queries .

Powered by Discuz! X3.5

© 2001-2025 Discuz! Team.

返回顶部