找回密码
 立即注册

QQ登录

只需一步,快速开始

工控课堂 首页 工控文库 变频器学习 查看内容

变频器知识汇总讲解

2022-2-20 14:37| 发布者: 198366809| 查看: 1064| 评论: 10|原作者: 198366809

摘要: 今天咱们说说变频器,说到哪算哪,希望大家都能从文章中学到一些对自己有用的知识,欢迎收藏转发哈。 变频器的基本构成 变频器的电压波形变化 变频器基本构成图 变频器的控制对象 【三相异步电动机】 三相异 ...
今天咱们说说变频器,说到哪算哪,希望大家都能从文章中学到一些对自己有用的知识,欢迎收藏转发哈。

变频器的基本构成




变频器的电压波形变化




变频器基本构成图



变频器的控制对象

【三相异步电动机】

三相异步电动机主要由定子、转子、转轴组成,当在定子绕组上加上三相交流电压时,将会产生一个旋转磁场,该旋转磁场的速度由加在定子绕组上的三相交流电压的频率所决定。位于该磁场中的转子绕组,将切割旋转磁场的磁力线,根据电磁感应原理,在转子绕组中将产生感应电动势和感应电流,感应电流与旋转磁场的磁通互相作用而产生电磁力,即转矩。转子及转轴将沿着与旋转磁场相同的方向旋转。任意改变三相定子绕组的两个电压相位,即可使磁场旋转的方向发生改变,电动机的转向也将随之变化,即可逆控制。

旋转磁场的转速称为同步转速,同步转速是根据电动机的极数和电源频率来决定的。由于需要有转矩输出,电动机的实际转速总是落后于同步转速,它们之间的差值称为转差率。



变频器的动作原理




电动机的速度:转矩特性




变频器的用途

【变频器的用途其实就是“节约能源”】

●风机、泵等需要控制流量(风量)的场合,采用变频器控制或挡板控制,其消耗的电力和流量(风量)的关系如下图。




●流量(风量)小的场合,变频器的节电的效果特别明显。
例:宾馆等场所中央空调系统的运行流量:85%:2000小时、60%:2000小时。合計4000小时/年、马达:15kW×1台。



一年间所节省的能源:50,100kWh-24,900kWh=25,200kWh/年。

使用时需要特别注意的问题:
使用之前应认真阅读产品的《使用手册》,正确使用变频器。使用错误会导致变频器无法运行或降低使用寿命,最严重时可导致变频器被损坏。

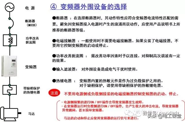
变频器的选型要点




故障:电源投入时异常的电压波形会导致变频器内部的浪涌吸收元件(ZNR)损坏!

























变频器的安装方法

安全注意事项:
为防止受伤、事故,请务必遵守以下事项。
・使用前请仔细阅读“产品介绍”、“使用手册”,以便正确使用。
・确认在开始使用之前,您对此装置及其安全信息和所有注意事项都已知晓。

【注意】



施工前请再一次确认产品使用说明书上有关“安全注意”方面的事项。

【安装时的注意要点】




【接线时的注意要点】




变频器的运行方式




加速、减速时间的设定:
★ 第一加速时间、第一减速时间




马达的转矩特性

【容许连续运行的转矩】
采用变频器驱动通用异步电动机的时候,由于输出含有高频波成分,电机的温升要有所增大,特别是低速时,电机的冷却效果变差,故不可长时间低速运行。通用异步电动机在低速运行时,输出力矩变低,需降低负载使用。

【短时间最大转矩】
该变频器的额定过负荷电流(150% 1分钟)范围内,能输出的最大力矩值。
选择V/F控制的时候,根据力矩提升的设定,力矩特性不同。

启动转矩】
与使用商用电源直接驱动通用电机的始动力矩不同。
用变频器驱动的时候,请把电机的始动电流、加速时的电流控制在变频器的过负荷额定电流以下。(推荐:额定电流×1.3以下)。




变频器的保护机能

【故障跳闸及处置】

异常现象:开机上电无任何显示
可能原因:
①电网电压过低;
直流辅助电源故障;
③充电电阻损坏;
对策:
①检查电网电压;
②寻求服务;
③寻求服务;

异常现象:上电后一直显示PoFF
可能原因:
①电网电压偏低;
②电压检测通道异常;
对策:
①检查电网电压;
②寻求服务;

异常现象:电源跳闸
可能原因:
①节电器输入侧短路;
②空气开关容量过小;
对策:
①检查配线或寻求服务;
②增大空气开关容量;

异常现象:电机不运转
可能原因:
①接线错误;
②运行方式设定错误;
③负载过大或电机堵转;
对策:
①检查接线;
②重新设定运行方式;
③减轻负载或调整电机状况;

异常现象:电机反转
可能原因:电机接线相序错误;
对策:U、V、W中任意两相输出接线对调;

异常现象:电机未能顺利加减速
可能原因:
①加减速时间设置不合适;
②失速过流点设置过低;
③过压失速防止动作;
④载波频率设置不当或出现振荡;
⑤负载过重;
对策:
①重新设置加减速时间;
②增大失速过流点的设定值;
③增大减速时间或减小负载惯性;
④减小载波频率;
⑤减小负载或增大节电器功率等级;

异常现象:电机稳态运行中转速波动
可能原因:
①负载波动过大;
②电机过载保护系数设置过低;
③频率设定电位器接触不良;
对策:
①减小负载波动;
②增大电机过载保护系数;
③更换电位器或寻求服务;

【电流保护机能(SC、OC、OL)】




【有关变频器保护功能的注意事项】
变频器内装有失速防止、限定电流、过电流保护等许多保护功能。这些保护功能是用于在突发的异常情况下保护变频器的,而不是通常使用的控制功能。
因此,在通常使用状态下,请尽量避免让这些功能处于工作状态中。
在用于某些用途时,可能会缩短变频器的寿命或损坏变频器。
变频器在实际应用时,必须用测量仪器检测输出电流等,确认异常跳闸存储器内容,并确认使用说明中记载的所有注意事项及商品规格绝无问题。

INV的选型计算

【负载类型的选择】

恒转矩负载:
负载转矩TL与转速n无关,任何转速下TL总保持恒定或基本恒定。
例如,传送带、搅拌机,挤压机等摩擦类负载以及吊车、提升机等位能负载都属于恒转矩负载。
变频器拖动恒转矩性质的负载时,低速下的转矩要足够大,并且有足够的过载能力。如果需要在低速下稳速运行,应该考虑标准异步电动机的散热能力,避免电动机的温升过高。




恒功率负载:
机床主轴和轧机、造纸机、塑料薄膜生产线中的卷取机、开卷机等要求的转矩,大体与转速成反比,这就是所谓的恒功率负载。
负载的恒功率性质应该是就一定的速度变化范围而言的。当速度很低时,受机械强度的限制,TL不可能无限增大,在低速下转变为恒转矩性质。

负载的恒功率区和恒转矩区对传动方案的选择有很大的影响。电动机在恒磁通调速时,最大容许输出转矩不变,属于恒转矩调速;而在弱磁调速时,最大容许输出转矩与速度成反比,属于恒功率调速。

如果电动机的恒转矩和恒功率调速的范围与负载的恒转矩和恒功率范围相一致时,即所谓"匹配"的情况下,电动机的容量和变频器的容量均最小。




风机、泵类负载:
在各种风机、水泵、油泵中,随叶轮的转动,空气或液体在一定的速度范围内所产生的阻力大致与速度n的2次方成正比。随着转速的减小,转矩按转速的2次方减小。这种负载所需的功率与速度的3次方成正比。
当所需风量、流量减小时,利用变频器通过调速的方式来调节风量、流量,可以大幅度地节约电能。
由于高速时所需功率随转速增长过快,与速度的三次方成正比,所以通常不应使风机、泵类负载超工频运行。




中央空调系统变频改造

根据中央空调系统的配置情况对冷却水系统、冷冻水系统及冷却塔风机系统进行变频改造。
采用变频器配合可编程控制器组成控制单元,其中冷却水泵,冷冻水泵均采用温度自动闭环调节即用温度传感器对冷却水、冷冻水的水温进行采样,并转换成电信号(一般为4~20mA,0~10V等)后送至PLC ,PLC将该信号与设定值进行比较运算后决定变频器输出频率,以达到改变冷冻水泵、冷却水泵转速从而达到节能目的。
在冷却水、冷冻水循环系统,各装设一套变频器,其中冷却变频器供2台冷却水泵切换使用;冷冻变频器供2台冷冻水泵切换使用。(如下图):




冷却水循环系统:
回水与出水温度之差,反应了需要进行交换的热量;根据回水和出水温度之差,通过控制循环水的速度来控制热交换的速度,在满足系统冷却需要的前提下,达到节电的目的。温差大说明冷冻机组产生的热量大,应提高冷却泵的转速,增大循环速度,加速冷却水的降温;温差小,说明冷冻机组产生的热量小,可降低冷却泵的循环速度,以节约电能。
采用变频调速器驱动,两台冷却泵互为备用,可编程控制器(PLC)根据传感器检测到的温差信号,同设定温差比较后控制变频器驱动电机运转。PLC先控制变频器软启动电动机M1,当M1到达额定转速时,仍未达到设定温差值时, PLC控制M1切换到工频电网运行,然后再启动M2,经PLC控制变频器调节电机M2运转,从而控制冷却水的循环速度;当电机M2工作在下限转速值时,如果检测值大于设定值,PLC控制电机M1停机,同时控制变频器调节电机M2转速从而达到设定要求。

在冷冻循环系统中,由于出水温度比较稳定,因此仅回水温度就足以反应了房间的温度,所以PLC可根据回水温度进行控制。回水温度高,说明房间温度高,应提高冷冻泵转速,加快冷冻水的循环;反之回水温度低说明房间温度低,可降低冷冻泵的转速,减缓冷冻水的循环速度,以节约能源(其控制过程同冷却泵循环系统类似)。

供水系统变频节能改造

溴化锂机组或电制冷(氟利昂)机组的中央空调系统,主机自身能量消耗有机组控制,机外电力消耗组不能控制,而这部分成本是相当高,却通常被人忽视了。尤其是溴化锂机组,额定状态制冷运用行时,机外水泵、冷却塔电机耗电量约占总体能源消耗成本30%(以每公斤油2元、每度电1元计算)。
从环境保护角度、用户切身利益角度,都应将中央空调系统设计成最节能系统。采用变频器来控制机外水泵电机、冷却塔电机是最简单、最有效节能措施。
一般情况节电20%~50%,每年可节省机组及系统总运行费用12%~20%,十分惊人。

【冷却水泵变频控制】
中央空调冷却水泵功率是空调冷冻机组压缩机满负荷工作设计,当环境温度及各种外界因素,冷冻机组不需要开启全部压缩机组,此时空调冷凝系统所需要冷却量也相应减小,这时就可以变频调速器来调节冷却水泵转速,降低冷却水循环速度及流量,使冷却水冷负荷被冷凝系统充分利用,达到节能目。
通过我们对中央空调变频节能改造得到以下数据,其冷却水泵、冷温水泵低流量运行时,可以大幅度节省电力,尤其针对直燃机冷却水流量曲线特点,采用变频控制,意义更大,以远大BZ型直燃机中央空调系统采用海利普变频器控制水泵测试数据为例:
当制冷量75%时,机组所需冷却水流量34%,水泵电耗约20%;
当制冷量50%时,机组所需冷却水流量22%,水泵电耗约15%。

【冷温水泵变频控制】
中央空调冷媒水泵功率是空调满负荷工作设计,当宾馆、酒店、大厦需要冷量或热量没有达到空调满负荷,这时就可以变频器调速器来调节冷媒水泵转速,降低冷媒水循环速度,使冷量和热量到充分利用,达到节能目。
制冷、采暖共用一台水泵,则冬季水泵流量只需50%,自然可大大节省电力;冬夏分泵运行,也可低负荷季节适当降低流量,如90%流量时,电耗约75%。

【 冷却塔风机变频控制】
风机功率一般都较小,节电水泵明显。但风机采取变频控制能极大有助于冷却水恒温,这机组制冷恒温极为关键;且能使机组溶液循环稳定,获最大限度节省燃料。
冷却塔风扇低转速运行还能大幅度减少漂水,节省水源、延缓水质劣化、减少水雾对周围影响。

【采用变频器其他益处】
变频器启动、停止过程是渐强、渐弱式,能消除电机启动对电网冲击。并可避免电机因过载而引起故障。
电机经常处于低负荷运行,能大幅度延长电机及水泵、风机寿命,同时因没有启动、停止冲击,加上流量减少,管路承压及所受冲击力减小,故对管道、阀门、末端设备也起到了保护作用。另,设备噪音、震动均减小,保护了环境。

【中央空调机组外变频器控制方式】
● 冷却水出/入口温度改变水泵转速,调整流量;
● 冷却水入口温度改变冷却塔风机转速,调整水温;
● 冷温水出/入口温差改变水泵转速,调整流量;
● 冷却水出水温度改变水泵转速,调整流量;
●冷媒水回水温度改变水泵转速,调节税流量。




中央空调末端设备:变风量机组变频控制

变风量机组也是中央空调系统重要组成部分,其性能指标(风量、冷量、噪音、用电量)优劣,变风量机组本身性能外,更重要还取决于控制模式、控制器性能、品质。

中央空调不断普及,变风量机组调节控制器已经经历了三个发展阶段:
第一阶段:风阀调节。能起到调节风量作用,但电能量消耗大、噪音大。
第二阶段:可控硅调压调速。能起到调节风量、冷量、节能作用,对变风量机组噪音有一定改良作用,其缺点是体积大、可靠性稳定性低、故障率高。
第三阶段:变频调节。能最大限度满足变风量机组对风量、冷量、噪音调节要求,节能效果更明显,体积小,可靠性稳定性高。

关注公众号,加入500人微信群,下载100G免费资料!
发表评论

最新评论

引用 robot_C9C22 2025-11-13 17:41
打卡路过,支持优质原创内容~
引用 阿圆 2025-11-13 18:07
我先占个楼,等下再慢慢看~
引用 gongkong 2025-11-13 18:16
原来还有这种操作,长见识了!
引用 13914779331 2025-11-13 20:25
已转发给朋友,一起感受这份快乐~
引用 linc 2025-11-13 20:46
蹲一波同款,有没有小伙伴推荐?
引用 wx_Lh3GY7Wv 2025-11-13 22:06
这逻辑绝了,分析得太到位了吧
引用 158288198251 2025-11-13 22:54
理性围观,感觉大家说得都有道理
引用 奴隶努力 2025-11-14 14:04
水个经验,楼主加油,支持你~
引用 MX1996 2025-11-14 15:48
理性围观,感觉大家说的都有道理~
引用 荆棘 2025-11-14 17:26
被戳中笑点 / 泪点,太真实了!

查看全部评论(10)

最新资讯
关闭

站长推荐上一条 /1 下一条

QQ|手机版|免责声明|本站介绍|工控课堂 ( 沪ICP备20008691号-1 )

GMT+8, 2025-12-22 17:26 , Processed in 0.094829 second(s), 29 queries .

Powered by Discuz! X3.5

© 2001-2025 Discuz! Team.

返回顶部